Zurück zu: Java Tutorial
Die Dinge wiederholen sich… – Schleifen
In der Programmierung werden Schleifen verwendet, um eine bestimmte Aufgabe immer wieder auszuführen, ohne dass man den gleichen Code mehrmals schreiben muss. Das ist besonders nützlich, wenn man eine oder mehrere Aktionen wiederholen möchte. Beispielsweise um alle Zahlen von 1 bis 10 der Reihe nach auszugeben.
for-Schleife
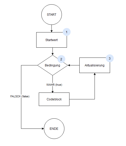
Die for Schleife wiederholt bestimmte Anweisungen eine festgelegte Anzahl von Malen. Die for-Schleife wird deshalb auch Zählschleife genannt. Sie bietet sich an, wenn wir wissen, wie oft etwas wiederholt werden soll. Wie schon bei der while-Schleife werden eine oder mehrere Anweisungen solange wiederholt ausgeführt. Im Gegensatz zur while-Schleife wird jedoch noch ein Startwert (Fachbegriff: Initialisierungsausdruck) festgelegt. Dieser Teil der for-Schleife wird zuerst (1) genau einmal ausgeführt. Die Bedingung (2) selbst wird vor jedem ausführen des in der Schleife enthaltenen Codeblocks geprüft. Ist die Bedingung wahr (true), dann wird der Codeblock ausgeführt und danach eine Aktualisierungsanweisung (3) . Ist die Bedingung falsch (false), dann wird die Schleife verlassen und das Programm nach der Schleife fortgesetzt.
for(Startwert;Bedingung;Aktualisierung) {
// auszuführender Codeblock
}

Die for-Schleife ist, genau wie die while-Schleife, eine kopfgesteuerte Schleife. Das bedeutet, dass die Bedingung zum Beenden der Schleife immer überprüft wird, bevor die Schleife bzw. der entsprechende Codeblock überhaupt ausgeführt wird.
Ein einfaches Beispiel – Ausgabe der Zahlen von 1 bis 10
public class SchleifenTest {
public static void main(String args[]) {
for(int i=1; i<=10; i++)
System.out.println(i);
}
}
Unterschied zwischen while- und for-Schleife
Die for-Schleife eignet sich besser für Aufgaben mit einer fester Anzahl an Wiederholungen. Die while-Schleife ist ideal für eine variable Anzahl an Wiederholungen.